2026年1月1日
年頭あいさつ
全技連マイスター会会長 大関 東支夫

新年明けましておめでとうございます。マイスター会会員の皆様、良い新年をお迎えでしょうか。昨年は、全技連マイスター会の活動に格別のご理解とご協力を賜り、心より御礼申し上げます。昨年は米国、中国、ロシアという三大国の指導者に世界諸国が大きく影響を受けた年でもありました。今年もこの三国の動向に大きく左右される一年になりそうです。私は今年も、「一年の予測」を作成しました。関心のある方はご覧いただければ幸いです。
日本では初の女性総理大臣が誕生しました。高市首相が所信表明演説で、「元気な日本経済と産業の復興。世界の中で光り輝く日本」を力強く掲げたことは、ものづくりに携わる私たち技能士とって大きな励みとなりました。日本経済を復活させるにはどうすべきか。日本が元気だったころを思い浮かべればわかります。当時の日本の活力は、地方の元気なものづくりに支えられていました。技能士はその大きな担い手になっていたのです。しかし、長引く円高の影響で、ものづくりの現場が海外へ移転し、技術・技能の流出を招いた結果、「失われた30年」とも呼ばれる時代を経験することとなりました。ものづくりの有無、強弱が日本経済の隆盛、衰退に強く影響を与える根幹であることが明確です。
我が国は今、人口減少や産業構造の変化、さらには国際競争の激化など、かつてない課題に直面しています。そのような時代にあって、技能士一人ひとりが持つ確かな技と誇りは、日本経済を支える大きな力であり、未来を切り拓く原動力です。
私たちマイスター会は、技能の継承と発展を使命とし、次代を担う若者たちに夢と希望を伝える役割を果たしていかなければなりません。昨年は、技能五輪や匠の技の祭典、各種イベント等において、若き技能者たちがその力を存分に発揮し、私たちに大きな感動を与えてくれました。これらの成果は、先人が築き上げてきた技能の伝統と、現場で日々研鑽を重ねる皆様の努力の結晶であります。
今年は2月27日から大阪市で第32回技能グランプリが開催されます。そして2028年には愛知県で技能五輪世界大会が開催されます。日本の優れた技能を多くの人たちにお見せできる絶好のチャンスです。
新しい年・午(うま)年を迎え、私たちはさらに一層の前進・飛躍・挑戦を続けてまいります。マイスター会は、全国の技能士の結束を強め、互いに名人つながりで学び合い、支え合う場として、その役割を果たしてまいります。本年も、技能士の誇りを胸に、社会に信頼される存在として歩みを進めてまいりましょう。
皆様のご健勝とご多幸を心より祈念し、新年のご挨拶といたします。
![]() |
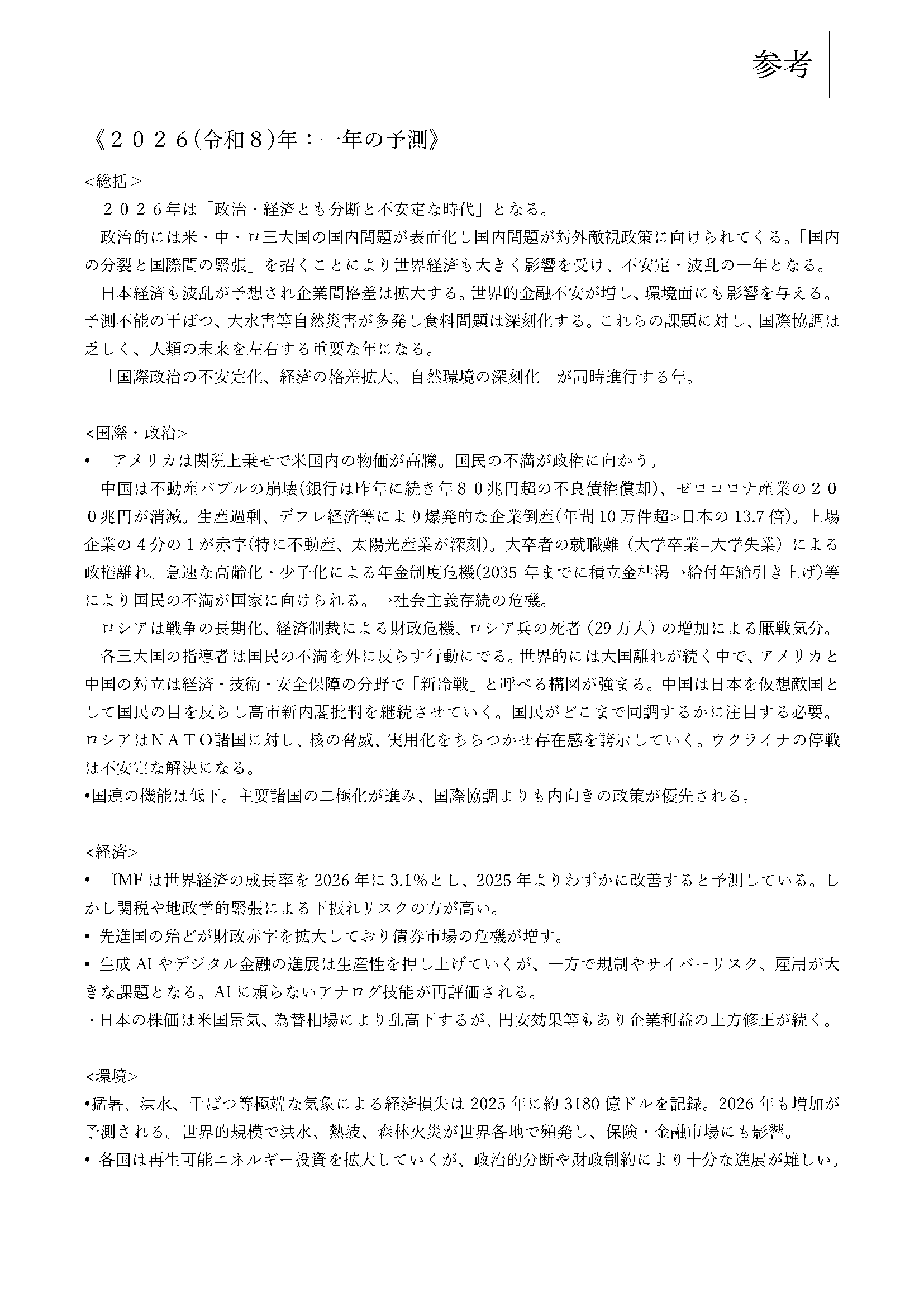
《2026(令和8)年:一年の予測》 |
全技連マイスター会とはどんな会?
- ◎全技連マイスター会は、(一社)全国技能士会連合会による<全技連マイスター>の認定を受けた優れた技能を持つ技能士が自主的・自律的に組織している、平成18年7月20日に設立された任意団体です。
- ◎全技連マイスター会は自主的・自律的団体であることから、国その他一切の団体の資金提供を受けることなく、会員の会費(年額1万円)だけを原資に活動を行っています。
- ◎(全技連マイスター会の)事業活動は、@後継者育成・技能伝承事業、A技能士の技能・資質向上事業、B技能士と消費者との結びつき事業、C小中高校生に対し、ものづくりの楽しさ・素晴らしさを伝える事業、D技能士の活用による地域産業振興事業、E未加入技能士の団体加入促進事業の6つに分類され、地域毎に様々な事業を行っています。
- ◎(全技連マイスター会の)組織は、北海道東北・関東・北陸東海・近畿・中国四国・九州沖縄の6つのブロック会の下に都道府県毎の支部で構成されています。
- ◎(全技連マイスター会の)職種・会員数は、令和7年7月1日現在、57職種・1,186人です。
全技連マイスターとは・・・
職業能力開発促進法に基づき実施されている技能検定制度の特級・1級又は単一等級の試験に合格した技能士で、20年以上の実務経験と優れた技能および活動実績を持ち、後進の育成並びに技能の伝承に熱心な技能士であると認定された方です。Q全技連マイスターになるためには?
- @特級、1級又は単一等級の技能士であること。
- A実務経験が20年以上あること。
- B後継者や若者への技能・知識の伝承に高い志と意欲を持って活動することが期待されること。
- C(一社)全国技能士会連合会や都道府県技能士会・連合会並びに技能士団体の事業活動への協力・貢献の実績が認められること。
Q認定期間は?
全技連マイスターに期待される3つの力
不易:時代・文化の変化によっても守らなければならない「根本・本質」
流行:時代・文化の変化に柔軟に対応しなければならない「応用力」
⇒この2つの要素を兼ね備えなければ、その技能・技術は衰退する。
社会需要の察知力:文化・生活の変化に対応し、今後の社会が必要とするものを察知する「把握力」
顧客満足度:現在のマーケットが抱く要求を把握し、的確・柔軟に対応する「適応力」
⇒この2つの要素がなければ「企業・職業」としての経営体は維持できない。
⇒現在の「職人」にも十分な賃金を支払えず、今後の新規参入者も見込めず、その技能・技術は衰退する。
後継者:自らの持つ技能・技術を引き継ぐ者の「育成力」
社会的関心の喚起:後継者育成の基盤の一つは技能・技術=ものづくりの社会的関心の「喚起力」
⇒自らの伝承者を確保できなければ、その技能・技術は衰退する。
全技連マイスター会HPのイメージ
全技連マイスター会ホームページ充実のステップ





























